De belangrijkste punten in het kort:
- Bij het voeren van organisch selenium in de vorm van selenomethionine kan het zogeheten reboundeffect optreden: lang na het stoppen stijgt de seleniumwaarde in het bloedplasma ineens weer.
- Selenomethionine wordt in het lichaam langzamer afgebroken en vooral ingebouwd in lichaamseigen eiwitten, die selenium langdurig opslaan. Natriumseleniet daarentegen wordt sneller opgenomen en ook sneller weer uitgescheiden.
- Wanneer de eiwitten die selenomethionine bevatten worden afgebroken, komt het selenium langzaam weer in het bloed vrij. Daardoor kan de seleniumwaarde in het plasma ook na het stoppen met voeren nog stijgen.
- Te veel selenium kan de binding van zwavel verstoren, wat kan leiden tot broze hoeven, een slechte vacht en chronische hoest. Ook het risico op insulineresistentie — en daarmee hoefbevangenheid of overgewicht — kan toenemen.
- Om overbelasting van het lichaam met selenium te voorkomen, is natriumseleniet als voedertoevoeging geschikter dan selenomethionine.
Wat is het reboundeffect bij selenium?
Iedereen kent de jojo-werking bij diëten: je probeert af te vallen en zodra je weer normaal eet, is het gewicht sneller terug dan je denkt. Iets soortgelijks kan gebeuren bij het bijvoeren van selenium als selenomethionine.
Je bent er al een tijd mee gestopt en opeens stijgen de seleniumwaarden in het bloedplasma. Dat is het zogenaamde reboundeffect. Waarom dat zo is, leggen we hieronder uit.
Verschil tussen selenomethionine en natriumseleniet
Selenomethionine wordt graag gegeven aan paarden met een lage seleniumwaarde in het plasma. Het wordt gepresenteerd als een organische vorm van seleniumaanvulling. Organisch selenium zou beter worden opgenomen dan anorganische vormen. Dat klopt maar ten dele: natriumseleniet, een anorganische vorm, wordt juist veel sneller opgenomen — maar ook sneller weer uitgescheiden. Organisch selenomethionine wordt inderdaad trager opgenomen.
Wat betekenen ‘organisch’ en ‘anorganisch’ bij selenium?
De termen hebben niets te maken met herkomst of ‘gezondheid’ voor het dier, en ook niet met betere of slechtere benutting door de cellen.
‘Organisch’ is hier puur een chemische aanduiding: het selenium is gebonden aan een organisch molecuul, namelijk het aminozuur methionine. Het anorganische natriumseleniet is selenium dat gebonden is aan het anorganische natrium, zoals we dat ook in keukenzout (natriumchloride) kennen.
Seleniumverbindingen in de natuur
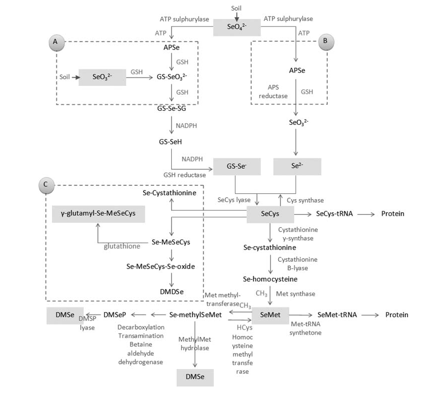
In planten komt selenium voor in verschillende organische en anorganische vormen. In gras is de belangrijkste organische vorm selenomethionine; in bladeren komt het vaker als anorganisch selenaat voor. Er bestaan bovendien vele andere vormen, zoals weergegeven in het schema over de seleniumopname door planten.

Seleniumstofwisseling in planten; (A) en (B) opname van seleniet (SeO3²⁻) en selenaat (SeO4²⁻) uit de bodem; (C) vindt alleen plaats in planten die selenium accumuleren. .
Bron: Bodnar M, Konieczka P, Namiesnik J. The properties, functions, and use of selenium compounds in living organisms. J Environ Sci Health C Environ Carcinog Ecotoxicol Rev. 2012;30(3):225-52. .
Opname en opslag van selenium in het lichaam
Paarden nemen selenium dus niet uitsluitend als selenomethionine op, omdat het in de natuur in verschillende vormen voorkomt. In het lichaam wordt selenium in weefsels in verschillende depots (compartimenten) opgeslagen en met uiteenlopende snelheden weer vrijgegeven.
Hier komt het reboundeffect in beeld: selenomethionine wordt — in tegenstelling tot natriumseleniet — ook niet-specifiek in eiwitten ingebouwd, als het ware als reserve voor mindere tijden.
In een studie bij mensen bleek dat na 2 jaar inname van selenomethionine niet evenveel selenium werd uitgescheiden als ingenomen. Het seleniumgehalte in het lichaam was dus toegenomen. Het opgenomen selenium zit dan ‘verstopt’ in lichaamseiwitten.
Vrijgave van selenomethionine uit opgeslagen eiwitten
Omdat natriumseleniet en selenomethionine verschillende weefseldepots bedienen, treedt na het staken van selenomethionine een herverdeling van die depots op en uiteindelijk een stijging in het plasma van het overschot aan selenomethionine. Dat gebeurt doordat het weer vrijkomt bij de natuurlijke afbraak van eiwitten. In het plasma wordt vervolgens meer selenomethionine terug opgenomen (geresorbeerd) dan bij natriumseleniet het geval is — en de cyclus begint opnieuw. Dit is uiteraard gunstig wanneer er weinig selenium/selenomethionine in de voeding zit, zoals bij wildlevende paarden die zijn aangepast aan seleniumarme bodems.
Risico’s van overdosering met selenomethionine
Voer je echter te veel (bijvoorbeeld als seleniumsupplement vanwege een lage bloedwaarde) of gedurende lange tijd (bijvoorbeeld via een mineralenvoer), dan kan het lichaam deze regelmechanismen niet ‘uitzetten’ en volgt een overbelasting met selenium.

Schematische weergave van de verdeling van selenium in het menselijk lichaam.
Bron: Patterson BH, Combs GF Jr, Taylor PR, Patterson KY, Moler JE, Wastney ME. Selenium Kinetics in Humans Change Following 2 Years of Supplementation With Selenomethionine. Front Endocrinol (Lausanne). 2021 Mar 29;12:621687.
Uitscheidingstijd en langetermijneffecten vergeleken
Bij mensen wordt selenomethionine uit het grootste selenium-depot (“Tissue 3”) gemiddeld pas na ca. 430 dagen (ongeveer 1,5 jaar!) uitgescheiden; natriumseleniet al na gemiddeld 213 dagen. Precies dat zie je terug in het bloedbeeld: op een moment dat je al lang geen selenomethionine meer voert, stijgen de plasmaconcentraties selenium ineens. Daar komt bij dat in plasma meer selenomethionine dan natriumseleniet wordt gemeten, wat samenhangt met de verschillende depots — waardoor de plasmaconcentratie in feite ongeschikt is om de seleniumvoorziening van het lichaam te beoordelen.
Overdracht naar paarden en advies voor de voeding
De genoemde waarden zijn afkomstig uit metingen bij mensen. Metingen bij andere zoogdieren laten vergelijkbare patronen zien, zodat deze inzichten goed naar het paard te vertalen zijn, al zullen exacte waarden per soort verschillen.
Conclusie: natriumseleniet als voorkeursbron van selenium voor paarden
Omdat selenomethionine niet-specifiek in eiwitten wordt ingebouwd en zo in het lichaam wordt opgehoopt, is aanvulling met natriumseleniet geschikter om tekorten te corrigeren en een ‘overstroming’ van het lichaam met selenium door normale eiwitturnover te voorkomen.
De gevolgen van een teveel zijn namelijk dezelfde als bij overmatige seleniuminname: zwavel wordt van bindingsplaatsen verdrongen, met als resultaat broze hoeven en haren (slecht hoorn en problemen met de rui), en slijm uit de luchtwegen wordt minder goed afgevoerd, waardoor het paard meer gaat hoesten.
Daarnaast beïnvloedt selenium de stijging van de bloedsuikerspiegel en wordt het verdacht van het uitlokken van insulineresistentie. Kortom: een reboundeffect dat je níét wilt. Zoals Paracelsus al zei: de dosis maakt het vergif. En bij selenium is de marge tussen nuttig en schadelijk klein.
Praktisch advies: kies in het rantsoen van je paard uitsluitend voor voedermiddelen/supplementen met anorganisch natriumseleniet en mijd organische seleniumvarianten.
Bronnen
Bodnar M, Konieczka P, Namiesnik J. The properties, functions, and use of selenium compounds in living organisms. J Environ Sci Health C Environ Carcinog Ecotoxicol Rev. 2012;30(3):225-52.
Patterson BH, Combs GF Jr, Taylor PR, Patterson KY, Moler JE, Wastney ME. Selenium Kinetics in Humans Change Following 2 Years of Supplementation With Selenomethionine. Front Endocrinol (Lausanne). 2021 Mar 29;12:621687
Wastney ME, Combs GF Jr, Canfield WK, Taylor PR, Patterson KY, Hill AD, Moler JE, Patterson BH. A human model of selenium that integrates metabolism from selenite and selenomethionine. J Nutr. 2011 Apr 1;141(4):708-17
Gorini F, Sabatino L, Pingitore A, Vassalle C. Selenium: An Element of Life Essential for Thyroid Function. Molecules. 2021 Nov 23;26(23):7084
- De juiste uitrusting voor grondwerk - 10. november 2025
- De ideale trainingsplek - 10. november 2025
- Mentale voorbereiding van de mens - 10. november 2025
